21世纪经济报道特约记者 庞华玮
头部基金公司华夏基金迎来重磅人事调整。
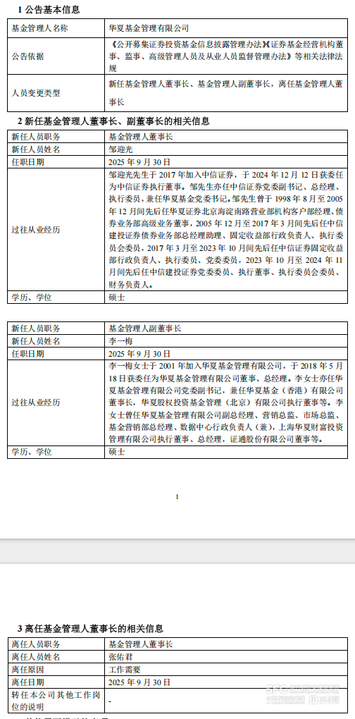
10月1日,华夏基金管理有限公司(下称“华夏基金”)发布公告显示,公司原董事长张佑君因工作需要离任,由邹迎光接任董事长,李一梅出任副董事长。此项任命已于2025年9月30日正式生效。
履历显示,邹迎光同时任中信证券党委副书记、总经理、执行委员,兼任华夏基金党委书记;李一梅同时任华夏基金董事、总经理,党委副书记,兼任华夏基金(香港)董事长,华夏股权投资基金管理(北京)执行董事等。

此次华夏基金高管更迭备受市场瞩目。华夏基金官网显示,截至2025年2季度末,华夏基金管理资产总规模已超3万亿元 。新领导将如何引领这家行业巨头在股权落定后,应对行业费率改革与激烈竞争,成为市场关注的焦点。
"中信系"老将掌舵
新任董事长邹迎光是一位"中信系"老将。
公告显示,邹迎光于2017年加入中信证券,于2024年12月12日获委任为中信证券执行董事。他目前的职务还包括中信证券党委副书记、总经理、执行委员,兼任华夏基金党委书记。
纵观其职业生涯,邹迎光的经历呈现出两大鲜明特点:
一是深厚的固定收益背景。
从其过往经历来看,在加入中信证券前,邹迎光曾于1998年8月至2005年12月间先后任华夏证券北京海淀南路营业部机构客户部经理、债券业务部高级业务董事,2005年12月至2017年3月间先后任中信建投证券债券业务部总经理助理、固定收益部行政负责人、执行委员会委员。
此后邹迎光加入中信证券,于2017年3月至2023年10月间先后任中信证券固定收益部行政负责人、执行委员、党委委员。
二是丰富的综合管理经验。
他不仅在中信证券担任核心管理层职务,还曾于2023年10月至2024年11月间先后任中信建投证券党委委员、执行董事、执行委员会委员、财务负责人。
与此同时,新任副董事长的李一梅则是华夏基金的“自己人”。李一梅于2001年加入华夏基金,从市场条线一路晋升至总经理。
她于2018年5月18日出任华夏基金董事、总经理,目前职务还包括华夏基金党委副书记,兼任华夏基金(香港)有限公司董事长,华夏股权投资基金管理(北京)有限公司执行董事等。
履历显示,李一梅曾任华夏基金副总经理、营销总监、市场总监、基金营销部总经理、数据中心行政负责人(兼),上海华夏财富投资管理有限公司执行董事、总经理,证通股份有限公司董事等。
而华夏基金原董事长张佑君因工作需要离任。张佑君同样出身于中信证券,是券业老将。其自2023年9月20日开始执掌华夏基金,迄今逾两年,在此期间与之搭档的总经理一直是李一梅。
公告称,上述变更事项经华夏基金第八届董事会2025年第十二次会议审议通过,华夏基金将按照相关法律法规的规定进行备案,并办理邹迎光先生担任华夏基金法定代表人的工商变更登记等相关事宜。
执掌3万亿资管巨头
邹迎光接手的,是一个处于行业领先地位的资管巨头。
华夏基金成立于1998年4月9日,是经中国证监会批准成立的首批全国性基金管理公司之一。
官网资料显示,截至2025年二季度末,华夏基金(含子公司)总管理规模已突破3万亿元大关,达30345亿元。
其核心业务板块在行业内占据领先地位:被动权益ETF规模在行业排名第1;非货币公募基金规模在行业排名第2;公募偏股型基金规模在行业排名第2。
投资者数量方面,截至今年二季度末,华夏基金个人投资者超2.4亿户,机构投资者超32万户。
从发展轨迹看,华夏基金正处在高速扩张期。Wind数据显示,自2023年三季度末至2025年三季度末,其公募管理规模从1.30万亿元增长至2.26万亿元,增幅近74%。行业排名从第三升至第二,增长势头迅猛。
华夏基金的财务表现同样亮眼。根据大股东中信证券披露的业绩快报,2025年上半年,华夏基金实现营业收入36.69亿元,同比增长16.05%;净利润10.62亿元,同比增长5.74%。
股权调整落定
此次换帅,恰逢华夏基金完成重要的股权结构调整之后。
2025年7月11日,公司公告原股东天津海鹏科技咨询有限公司将其持有的10%股权转让给卡塔尔主权财富基金旗下的卡塔尔控股。
至此,华夏基金的股权结构变更为:中信证券(62.20%)、加拿大资产管理公司(IGM Financial Inc)旗下全资子公司迈凯希金融公司(MACKENZIE FINANCIAL CORPORATION)(27.80%)、卡塔尔控股(10%)。
公司股权结构的最终落定,为新管理层的“施政”增加了确定性。未来,在公募基金行业竞争日趋激烈、费率改革持续推进的背景下,如何保持公司在高基数上的持续增长;如何有效整合股东资源,特别是在卡塔尔主权基金入股后加快国际化布局,市场等待华夏基金新管理团队的答卷。