21世纪经济报道 记者 崔文静
信达证券迎来新任掌门。
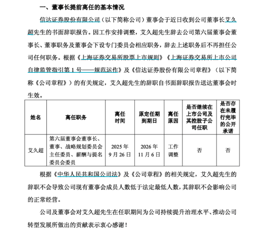
根据其日前公告,林志忠已正式接替艾久超,成为信达证券新任董事长。原董事长艾久超因工作安排调整提前离任,并不再担任信达证券任何职务。
此次“换帅”是信达证券近期高层密集变动的最新一环。就在不到两个月前,公司总经理祝瑞敏也已辞职。这番核心管理层的大调整,有个关键背景:今年9月,信达证券的控股股东已正式变更为中央汇金,信达证券由此开启新的发展阶段。
新任董事长林志忠是中国信达体系内的资深高管。在加入信达证券前,他担任中国信达旗下中国金谷国际信托有限责任公司(以下简称“中国金谷国际信托”)的党委书记、董事长,此前曾在中国信达总部及多地分公司担任主要领导职务,管理经验深厚。其接任已有铺垫,今年8月他已被补选为信达证券非独立董事。
值得注意的是,信达证券业绩表现稳健,为此次变革提供了坚实基础。其2025年中期报告显示,上半年实现净利润10.32亿元,同比增速高达64.86%。
在新的股权结构和领导班子的带领下,信达证券的未来发展引人关注。

高层换帅:新掌门火线接棒
根据信达证券日前公告,其董事长换任,林志忠接替艾久超成为信达证券新任掌门人。
原董事长艾久超今年58岁,出任信达证券掌门人接近五年,任期原本将于2026年11月结束,此次提前离任是因工作安排调整。辞任后,艾久超不再担任信达证券任何职务。
不过,艾久超在信达证券控股股东中国信达仍然担任要职,包括中国信达董事会秘书等。
接任者林志忠同样长期任职于中国信达体系内。加入信达证券以前,他是中国信达旗下另一子公司中国金谷国际信托的党委书记、董事长。更早之前,林志忠曾在中国信达总部、湖南省分公司、深圳市分公司等多地任职,具体包括中国信达福建省分公司党委书记、总经理,总部股权经营部总经理,战略客户一部总经理,上海市分公司党委书记、总经理等。此前,他还曾于中国建设银行任职。
林志忠出任董事长早有先兆。今年8月,其被补选为信达证券非独立董事,这为其此次出任董事长一职做好了准备。
除了担任董事长,林志忠还同时被授予两项重要职务——战略规划委员会主任委员、薪酬与提名委员会委员。
总座更迭:三月内核心层连环调整
值得一提的是,信达证券此次董事长换任,距离其总经理离职不足两个月。
8月1日晚间,信达证券曾公告总经理祝瑞敏辞职的消息;总经理一职由副总经理、财务总监、董事会秘书张毅代行。
与新任董事长林志忠一样,张毅也于8月被推选为信达证券非独立董事。
相较于林志忠,张毅在信达证券内部的任职时间更长,已达6年;他于2022年4月升任财务总监,2024年8月出任副总经理、董事会秘书。在担任财务总监以前,他曾在信达证券多家子公司担任要职,包括信达期货董事长、信达创新总经理、信风投资董事等。
除了董事长、总经理变动,近三个月以来,信达证券还曾发生两次重要职务调整。8月19日,信达证券公告称,因工作安排调整,刘力一辞去董事等职务。
与艾久超一样,刘力一目前同样在中国信达任职,职务为深圳市分公司总经理助理。
7月,信达证券内部提拔新任副总经理,原研究开发中心总经理程远正式出任公司副总经理一职。程远拥有17年证券行业深耕经验,加入信达证券以前,其曾担任东兴基金投资总监兼研究总监、华泰证券三大消费领域首席研究员等职务,具有买方与卖方双重背景。
汇金入主:券商版图生变,业绩成最大底气
信达证券密集的人事变动与其股权划转相关。
2025年2月14日,信达证券母公司中国信达公告称,财政部拟通过无偿划转的方式,将其所持公司股份全部划转至中央汇金。股权划转完成后,中央汇金将取代财政部,成为中国信达的控股股东,信达证券也将随之加入中央汇金旗下。
9月初,相关股权划转正式完成,信达证券已正式成为中央汇金旗下的一员。
与信达证券一同加入中央汇金旗下的券商,还有同为AMC系券商的东兴证券和长城国瑞证券。
随着三家券商的加入,目前中央汇金旗下券商共计8家,包括中国银河证券、中金公司、中信建投、申万宏源、光大证券、信达证券、东兴证券、长城国瑞证券。除中信建投外,其余券商均由中央汇金控股。
从新加入中央汇金旗下的三家券商来看,信达证券近年来的业绩进步最为显著。以净利润为例,2019年时仅为1.98亿元,2021年增至12.12亿元,2022年和2023年更是进一步增长至13.18亿元和15.43亿元。2024年虽有小幅回落,但14.15亿元的规模相较于2022年及之前仍有明显提升。
从2025年中报来看,信达证券的业绩增长态势同样表现良好。1—6月已实现净利润10.32亿元,同比增速高达64.86%。10.32亿元的净利润规模,不仅远超2024年同期,也较2023年同期(7.68亿元)高出2.64亿元。
今年上半年,其净利润排在行业第27名,较同为新纳入中央汇金旗下的东兴证券高出2个位次。
另一新纳入中央汇金旗下的券商长城国瑞证券,业绩差距则更大。其营业收入常年位于100名左右,排名处于后三分之一的位置,属于小券商。